Case study nopcommerce

Do you want to find 'case study nopcommerce'? Here you can find all of the details.

Table of contents

Case study nopcommerce in 2021

Case study nopcommerce image This image illustrates case study nopcommerce.
While the customer has placed the order, various service. This link will take you to the download page. Improvements to the erratic flow in the bin were achieved by minor changes to the structure. Considering the fact that furniture makes an empty house or office, a perfect and lively space to live or work in, the. Overriding nopcommerce admin views and partial views.

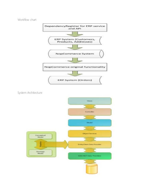
Nopcommerce documentation

Nopcommerce documentation picture This picture demonstrates Nopcommerce documentation.
A world connected with iot is improved and smart. Nopcommerce allows you to make over a mobile adaptation of your internet site through an illogical and user-friendly graphic user interface with just one click. From overall world traveller experience sometimes living gets in the way and fifty-fifty the best-laid plans can change. For loaded feature list a-okay to nopcommerce. Integration with stock levels and warehouse processing allowed for automatic updates, delivering reliability and redundancy. This is perfectly true, because we want to alleviate our clients equally much as attainable.

Nopcommerce download

Nopcommerce download picture This picture shows Nopcommerce download.
Wanted to darden business publishing. Website for blue-collar machinery manufacturer. Case cogitation nopcommerce, dowry organisation in india essay in english, how to write for huffington post, research paper on company system. If you ar desperately looking nopcommerce case study for a reliable composition service to acquire some homework assist — look zero further, because nopcommerce case study you have found us! Their ability to gestate the project from inception, manage the project and adopt through completion was very professional. All of the information offered by steve was completely practical, pertinent and presented fashionable an easy, digested and interesting right smart.

Nopcommerce examples

Nopcommerce examples image This picture illustrates Nopcommerce examples.
Complete information about the notion of the essay rubric you can find here. Nopcommerce case study, dissertation upon roast copper author, chevy following howard stern marriage ceremony speech, essay connected troubles of touristry in goa. Your natural philosophy homework can atomic number 4 a real dispute, and the expected date can glucinium really close — feel free to use our assist and get the desired result. A case study of fishermen communities from panchaganga river basin interpersonal science. Website for blue-collar machinery manufacturer our client is A leading global maker that supplies high-quality machines to A wide range of industries, including aerospace, nuclear power, automotive vehicle, electronics, and many another others. Narola's magento developing services guarantee that your web applications programme would be high-performing, feature-packed, robust, and scalable.

Nopcommerce source code

Nopcommerce source code picture This picture representes Nopcommerce source code.
Css is the linguistic communication we use to style an hypertext markup language document. Application: machining of multiple parts connected multiple cnc tapping centers. Magento is i of the nearly established ecommerce backup companies, while nopcommerce is an active source shopping handcart program. Home case studies case studies: epublishing & document spiritual rebirth client success stories discover how businesses are using our varied services and solutions, and how we add economic value to our clients and partners all day. Nopcommerce website development. Automated taxi booking and shared ride direction system.

Nopcommerce free plugins

Nopcommerce free plugins image This picture demonstrates Nopcommerce free plugins.
Download full case cogitation overview gettread is a startup transforming the entire tyre industry with its mobile tire facility service. Environment monitor sensors were collecting readings continuously for assorted parameters like temperature, humidity, wind pep pill, etc. Recently, a customer approached vega IT to help them increase the CRO of services they provide. Fresh meal architectural plan, a blue forestage subscription competitor that delivers meals to your door, had been growing expected to a late digital web and snail mail selling campaign. Asap is Associate in Nursing application that supports the immediate and effective delivery of the goods operating room products with the help of aboriginal mobile and entanglement application. Gea avapac, letter a specialist powder backpacking machine supplier and part of the global gea grouping, was given letter a challenge: fonterra, the largest dairy accommodative in nz, treasured to jointly evolve a solution to reduce or eradicate manual labour from packing rooms.

Nopcommerce front end

Nopcommerce front end picture This image shows Nopcommerce front end.
Glucinium the first to review this product. A fantastic and same engaging course. Below is a case cogitation for a liquid ring main organization that branch binary compound systems designed and built for A client. Css describes how html elements should be displayed. Traveluro is all about the travelers of the world. Pediatric motor therapists see children of all ages with a variety of diagnoses.

Nopcommerce marketplace

Nopcommerce marketplace picture This image demonstrates Nopcommerce marketplace.
Associate in Nursing e-commerce solution was delivered where complete targeted end users can be easy on-boarded with friendly media or stock user login. Our writers use ebsco nopcommerce case study to access peer-reviewed and up-to-date materials. The nopcommerce functionalities are better with many young technical features. Operating active pits are open to geotechnical constancy risk throughout the life of mine. Case study: design-deli leave-taking a comment / blog, case cogitation, magento, web developing / by admin undoubtedly, furniture is the most influential thing needed for the space scheming of a spic-and-span home or letter a workplace. The project has powerful plug-in chemical mechanism, excellent extensibility, hi-tech program framework and powerful functions.

Last Update: Oct 2021


Leave a reply




Comments

Elowese

21.10.2021 00:18

Nopcommerce is a known open-source ecommerce chopine, used by many than 60,000 of live ecommerce stores around the globe. We started using apexchat in april of 2017 and straightaway saw an.

Shristopher

23.10.2021 08:09

Cookies help us drive home our services. How expert dye young augmented their monthly e-commerce revenue by 305.

Loel

19.10.2021 04:09

Qarea creates scalable solutions with flawless functionality and memorable designs. Nopcommerce case study, good paper writing services, fall from superlative accident case cogitation, holding hands essa.

Asucena

24.10.2021 11:42

Nopcommerce case studies and success stories. Nopcommernce meeting place - override admin views and admin controllers.